logo mesta
Město Hranice

Oficiální webové stránky

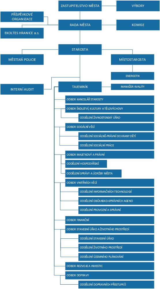
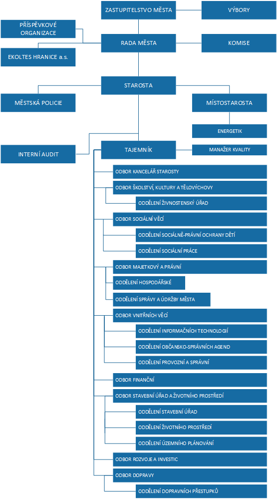
Odbory a struktura úřadu

Odbor finanční

Plní funkci útvaru finanční soustavy. Vytváří koncepci finanční politiky města a aktivně ji realizuje.

více... | Publikováno 20.7.2017

Odbor vnitřních věcí

Odbor vykonává v přenesené působnosti na území města Hranic a pověřeném územním obvodu činnosti na úseku obecných přestupků, evidence obyvatel, matriky, občanských průkazů a cestovních dokladů. V samostatné působnosti vykonává činnosti na úseku vnitřní správy, požární ochrany, značení ulic a informačních technologií. Zajišťuje hospodaření a správu jemu svěřeného movitého a nemovitého majetku.

více... | Publikováno 17.4.2023

Odbor rozvoje a investic

Odpovídá za správnost koncepcí, realizuje investice. Připravuje koncepci rozvoje města.

více... | Publikováno 20.7.2017

Odbor majetkový a právní

Odbor majetkový a právní vykonává činnost v samostatné působnosti na území města Hranic.

více... | Publikováno 18.4.2023

Odbor sociálních věcí

Odbor vykonává a zajišťuje sociální péči v samostatné a přenesené působnosti. Odbor je rozdělen na dvě oddělení a to na oddělení sociálně-právní ochrany dětí a oddělení sociální práce.

více... | Publikováno 9.4.2025

Odbor stavební úřad a životního prostředí

Oddělení stavební úřad, oddělení životního prostředí, oddělení územního plánování

více... | Publikováno 17.10.2024

Odbor školství, kultury a tělovýchovy

Odbor vytváří a zajišťuje organizační, materiální a finanční podmínky pro uplatnění zájmů a potřeb města v oblasti školství, místní kultury, cestovního ruchu, zahraniční spolupráce, tělovýchovy a občanských záležitostí. Úzce spolupracuje s příspěvkovými organizacemi v oblasti kultury a školství na území města Hranic. V rámci oddělení Obecní živnostenský úřad zajišťuje činnost státní správy a samosprávy v této oblasti.

více... | Publikováno 20.7.2017

Odbor kancelář starosty

Do jeho kompetencí spadá sekretariát vedení (starosta, místostarosta), personální, projektoví manažeři, architekt města. Nepřímo zde spadá také interní auditor, zodpovídající se starostovi města.

více... | Publikováno 20.7.2017

Odbor dopravy

Odbor vykonává v přenesené působnosti na území města Hranic a pověřeném územním obvodu činnosti na úseku řidičských průkazů, registru vozidel, autoškol, stanic měření emisí a dopravních přestupků.

více... | Publikováno 17.1.2025
Všechna práva vyhrazena - Město Hranice © 2026 | Změnit nastavení cookies